LN10X44Q1

已量产

  • 车规级,36V,4A,同步降压转换器

样品和评估板申请

产品详情

正常工作电压Min (V)

3.5

正常工作电压Max (V)

36

输出电压范围 (V)

1~Vin可调

输出电流 (A)

Up to 4

同步整流(集成上管和下管)

工作静态电流 (uA)

16

关闭静态电流 (uA)

0.5

轻载模式

PFM/FPWM可选

开关频率 (KHz)

200 to 2500

EMI性能

随机展频
Switching点上升斜率可调
Flipchip封装工艺
对称输入布局

其它功能

Enable pin
Power Good Indicator
Internal Compensation
Internal Soft Start
Synchronization to external clock

完整保护

Accurate Peak and Valley Current Clamp
Output short-circuit protection with hiccup mode
Accurate Vin UVLO protection
Over-temperature shuntdown and recovery

封装

LQFN4035W-14 with wettable flank

产品等级

AEC-Q100 Grade1

工作结温 (°C)

-40 to 150

功能安全类别

Functional Safety Capable

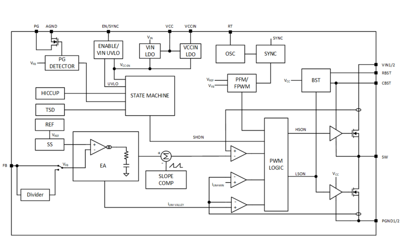
  • LN10X44Q1电路图.png
  • LN10X44Q1电路图.png